Nos émissions
iOS 26.3 : Apple s’ouvre à Google avec deux nouveautés clés pour faciliter le passage à Android sur smartphone ET sur montre connectée
Choisir Apple, c’est un peu (beaucoup) s’enfermer dans un écosystème spécifique. Passer à un smartphone Android ou privilégier une montre connectée qui ne soit pas…
Renault l’a fait ! La nouvelle Twingo électrique passe sous la barre symbolique des 15 000€ avec le bonus écologique
Dans un communiqué de presse, Renault lève enfin le voile sur sa nouvelle génération de Twingo E-Tech. Fidèle à son habitude, la gamme est surtout…
L’iPhone 16 devient enfin accessible avec cette offre, il n’a jamais été aussi peu cher, vite !
Alors qu’il est toujours affiché à 869 € sur le site officiel d’Apple, l’iPhone 16 passe à prix cassé en reconditionné sur Certideal. En cumulant…
Des scientifiques ont trouvé le moyen de passer totalement inaperçu devant un radar, mais ce n’est pas fait pour votre voiture
Une équipe de chercheurs sud-coréen ont mis au point un tout nouveau matériau aux propriétés étonnantes : il est capable de rendre tout et n’importe…
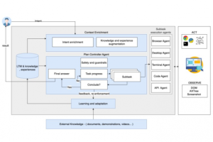
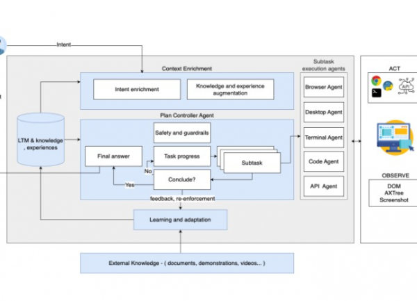
IBM dévoile son système agentique open source Cuga
Dans un papier de recherche, IBM a dévoilé un système open source nommé Cuga (computer using generalist agent) pour créer (…) Source : www.lemondeinformatique.fr
Dassault Aviation embarque Bleu pour son cloud de confiance
Les fournisseurs de cloud confiance commencent à communiquer sur les premiers contrats. C’est le cas de Bleu, société regroupant (…) Source : www.lemondeinformatique.fr
Telex : Databricks lève 4 Md$, Mozilla nomme Anthony Enzor-DeMeo comme CEO, Google passe aussi à la traduction audio temps réel
– Databricks lève 4 Md$. Un an après avoir levé 10 milliards de dollars, l’éditeur en solutions data store a réalisé un (…) Source : www.lemondeinformatique.fr
"Si c'est ça l'avenir, je n'y joue pas" Ce jeu controversé déchaîne les passions : il copie un titre noté 97 % sur Steam
Et si le futur du jeu vidéo s’écrivait sans développeurs… ou presque ? Avec Codex Mortis, un studio revendique avoir créé un jeu intégralement grâce…
Fallout Saison 2 : J’ai vu les 3 premiers épisodes et je suis passé par deux émotions opposées…
Demain, c’est le grand jour ! Les spectateurs ont rendez-vous avec le premier épisode de la saison 2 de Fallout. De mon côté, j’en ai…
"Mon nouveau Star Wars" J’ai vu Avatar De Feu et de Cendres et j’y penserai encore dans 10 ans, mais j’entends déjà les critiques…
Il y a quelques jours de cela, j’ai eu l’occasion d’assister à l’avant-première du troisième volet de la saga Avatar, baptisé De Feu et de…
"Un grand jeu" Divinity : Le créateur de Baldur's Gate 3 promet aux joueurs une expérience encore plus folle
La grande messe des Game Awards 2025 fut l’occasion d’assister à la révélation du tout prochain projet des créateurs de Baldur’s Gate 3 (GOTY 2023).…
ARC Raiders : sa nouvelle mise à jour met en évidence son plus grand défi pour l’avenir
C’est l’hiver dans ARC Raiders ! Le jeu vient de recevoir une nouvelle mise à jour, et sous la neige, on a trouvé un verglas…
Face à la PS5, cet ancien de Xbox encourage Valve à adopter une autre approche avec les Steam Machine
Alors que la Steam Machine pourrait révolutionner le monde du jeu vidéo, un grand nom de l’industrie n’a qu’une seule demande pour cette console ambitieuse.…
Même les fans du Seigneur des Anneaux n’ont pas fait attention à ce détail : si vous faites pause à ce moment précis, vous verrez Tolkien se battre !
Dans un des films du Seigneur des Anneaux, un Tolkien apparaît furtivement à l’écran lors d’une scène de bataille. Un clin d’œil discret, caché depuis…
Ouvrir la voie ARC Raiders : ENELICA, panneau d'affichage, Convinio… Comment venir à bout de la quête d’Apollo ?
Apollo a de nouveau besoin de nos services dans ARC Raiders. Dans le cadre de la quête “Ouvrir la voie” ce dernier souhaite renforcer le…
Une traînée toxique ARC Raiders : où trouver les barils à l’entrée d’eau du bâtiment du Contrôle du traitement de l’eau ?
L’eau potable est de nouveau disponible sur Speranza, mais Shani souhaite que ce problème ne survienne plus jamais. Dans le cadre de la quête “Une…
Ce jeu vidéo culte est plus impressionnant que jamais… grâce à 2800 drones !
Il n’y a pas que League of Legends qui fait les choses en grand pour sa finale mondiale ! À Dubaï, un jeu rétro iconique…
Méga Lucario Z Pokémon ZA : Lucarite Z, mission 197… Où et comment récupérer cette nouvelle méga-évolution du DLC Méga-Dimension ?
Présenté comme l’un des Pokémon phares du DLC Méga-Dimension de Légendes Pokémon : Z-A, Méga-Lucario Z n’en reste pas moins un Pokémon difficile à capturer.…
Le rêve propre ARC Raiders : système de filtration, bunker de maintenance… Comment venir à bout de la quête d’Apollo ?
Apollo requiert une nouvelle fois votre aide, mais cette fois-ci pour la quête “Le rêve propre” dans ARC Raiders. Ce dernier souhaite de nouveaux filtres…
Call of Duty : Pour le monsieur jeux vidéo de Xbox, le film part "sur une bonne approche"… mais il faut choisir "par où commencer"
Annoncé en septembre dernier, le film Call of Duty commence peu à peu à prendre forme. Le directeur Xbox Game Studios affirme même que le…
Trending Posts
Renault l’a fait ! La nouvelle Twingo électrique passe sous la barre symbolique des 15 000€ avec le bonus écologique
Dans un communiqué de presse, Renault lève enfin le voile sur sa nouvelle génération de Twingo E-Tech. Fidèle à son…
iOS 26.3 : Apple s’ouvre à Google avec deux nouveautés clés pour faciliter le passage à Android sur smartphone ET sur montre connectée
Choisir Apple, c’est un peu (beaucoup) s’enfermer dans un écosystème spécifique. Passer à un smartphone Android ou privilégier une montre…
L’iPhone 16 devient enfin accessible avec cette offre, il n’a jamais été aussi peu cher, vite !
Alors qu’il est toujours affiché à 869 € sur le site officiel d’Apple, l’iPhone 16 passe à prix cassé en…
Des scientifiques ont trouvé le moyen de passer totalement inaperçu devant un radar, mais ce n’est pas fait pour votre voiture
Une équipe de chercheurs sud-coréen ont mis au point un tout nouveau matériau aux propriétés étonnantes : il est capable…










































